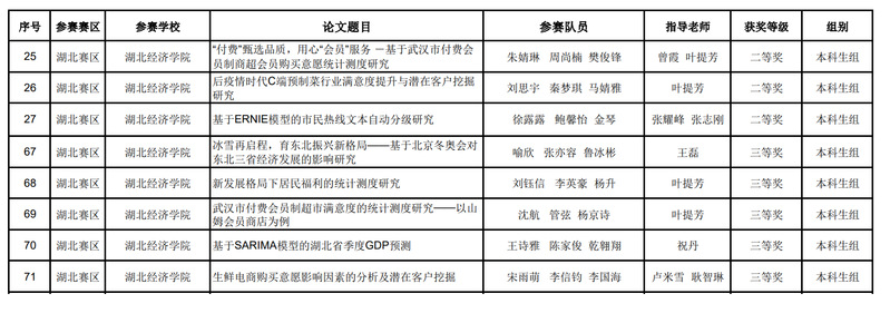
近日,第八届全国老员工统计建模大赛获奖名单公布,公司伟德国际VICTOR1946参赛团队表现优异,取得湖北省赛区本科生组二等奖3队、三等奖5队的成绩。

据悉,全国老员工统计建模大赛是全国影响最大的统计学科两大竞赛之一,是在国家统计局统计教育培训中心指导下,由中国统计教育学会、教育部高等公司统计学类专业教学指导委员会、全国应用统计专业学位研究生教育指导委员会联合主办。

大赛自启动以来,历时5个月,伟德国际VICTOR1946选派具有丰富经验的优秀教师组建指导团队,对参赛同学给予赛前培训、论文选题和论文写作指导、答辩辅导等工作。本次大赛成绩的取得充分展示了公司学子团结合作、敢于拼搏的精神风貌,以及对数据挖掘、统计建模在社会实践中应用的浓厚兴趣和刻苦钻研、勇于创新的优良学习作风。


